畲医药是浙江具有鲜明地域特色的民族医药,也是我国传统民族医药的重要组成之一。食凉茶是使用最广泛的畲药,被誉为“畲药第一味”,其基源植物为蜡梅科蜡梅属植物柳叶蜡梅(Chimonanthus salicifoliusS. Y. Hu)和浙江蜡梅(Chimonanthus zhejiangensisM. C. Liu),是2015版《浙江省中药炮制规范》首次收载的畲药之一。其中,柳叶蜡梅被国家卫计委列入新资源食品原料,在药品和食品研发上均显示出巨大潜力。
公司张琳教授团队联合丽水市农林科学研究院和浙江农林大学等单位深入开展了柳叶蜡梅和浙江蜡梅嫩叶嫩枝的抗氧化能力及其形成机制研究,研究成果以Proteomics and metabolomics reveal the mechanism underlying differential antioxidant activity among the organs of two base plants of Shiliang tea (Chimonanthus salicifoliusandChimonanthus zhejiangensis为题发表在Food Chemistry杂志(JCR一区,TOP期刊,IF=7.514)上,为食凉茶的高品质开发和可持续利用提供了重要理论指导。

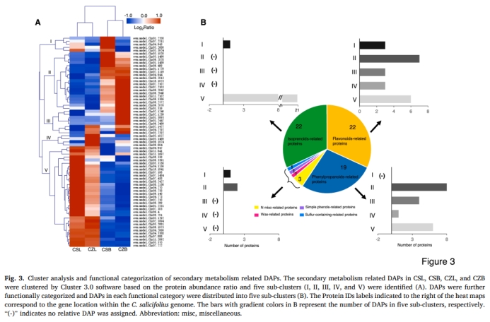
该研究发现两种基源植物的嫩茎的抗氧化能力均显著高于嫩叶。这一结果首先在蛋白质组学分析中得到体现,氧化还原代谢相关的蛋白在嫩枝中的丰度显著高于嫩叶。进一步分析发现次生代谢相关蛋白含量表现出相同的差异特点。嫩叶中高丰度的次生代谢相关蛋白主要参与异戊二烯代谢途径而嫩枝中主要参与苯丙烷-黄酮代谢途径。初步推测嫩枝中高含量的黄酮成分可能是其高抗氧化活性的关键因素。


该团队利用代谢组学策略对以上结果进行了验证。结果发现四个组织中黄酮类成分的种类和数量相差不大,但其含量差别却十分显著。在两个物种中,嫩枝的原花青素含量均显著高于嫩叶。同时研究者还发现超氧化物歧化酶(SOD)和谷胱甘肽过氧化物酶(GSH-PX)在嫩枝中的活性比在嫩叶中更强。代谢组研究揭示了黄酮类化合物的组成,并证明原花青素在嫩枝中更丰富,以上结果证明两种植物的嫩枝可能由于SOD/GSH-PX活性和黄酮类化合物的含量优势使其处于较高水平的氧化还原稳态。嫩枝高水平的抗氧化活性可能在很大程度上是由于原花青素的高水平积累。
B-Sports杨丙贤副教授和浙江农林大学硕士生李琦(在公司进行联合培养)为共同第一作者,B-Sports张琳教授和丽水市农林科学研究院程科军研究员为共同通讯作者。
原文链接:https://doi.org/10.1016/j.foodchem.2022.132698