近日,公司必一运动许玲副教授在国际知名期刊Journal of Advanced Research (IF=10.479)在线发表了题为“Insights into the plateau adaptation of Salvia castanea by comparative genomic and WGCNA analyses”的研究论文。这是许玲副教授继去年在Journal of Hazardous Materials(IF=10.588)上发表文章后又一篇植物逆境响应方面的重要成果。

本研究首次提出了“地下树干--树枝发育模型”,该模型很好地解释了藏丹参地下茎内部周皮样组织的成因;并通过比较基因组研究,揭示了藏丹参的起源与进化,阐明了藏丹参在1600万年前青藏高原形成过程中,与栽培丹参开始了物种的分化;发现藏丹参在植物干细胞CLAVATA (CLV)-WUSCHEL (WUS)逆反馈回路上拥有LRR结构域等直系同源基因群的特异性扩增,并且鉴定到了24个物种特有基因,尤其是2个细胞程序性死亡基因,还筛选出了具有特殊DNA损伤修复、抗氧化等功能的64个正选择基因(图1),它们之间存在复杂的调控网络,共同实现了藏丹参独特的地下茎形态结构以适应高原强紫外线、低氧、低温等特殊生境。

图1. 比较基因组分析揭示藏丹参的进化和高原适应性机理
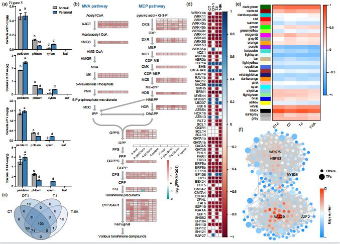
研究还通过RNA-seq分析,发现了藏丹参CLV-WUS逆反馈回路上WOX8基因的稳定表达对特殊地下茎形态的形成发挥了关键作用;通过丝裂原活化蛋白激酶(MAPK)、泛素化基因等的特异高表达来应对高原特殊气候。研究还进一步通过WGCNA分析,筛选得到了关键转录因子如NAC29 和TGA22,实现了该植物中次生代谢物质丹参酮和迷迭香酸的高积累(图2),为后续栽培丹参的遗传改良提供重要参考。

图2. WGCNA分析阐明藏丹参高丹参酮积累的机理
综上研究,藏丹参通过特殊的地下茎发育和次生代谢物质的高积累实现了其高原适应性,该研究也为野生资源的开发利用、栽培丹参的遗传改良提供了新的借鉴,并为抗高原反应新药物的研发提供了新的思路和方向。
公司许玲副教授为论文的第一作者,梁宗锁教授为共同通讯作者,公司为论文的第一完成单位。该研究得到了国家自然科学基金等的支持。
原文链接:https://doi.org/10.1016/j.jare.2022.02.004